正畸托槽注册审查指导原则
本指导原则旨在指导注册申请人对正畸托槽注册申报资料的准备及撰写,同时也为技术审评部门审评注册申报资料提供参考。
本指导原则是对正畸托槽产品的一般要求,申请人应依据产品的具体特性确定其中内容是否适用,若不适用,需具体阐述理由及相应的科学依据,并依据产品的具体特性对注册申报资料的内容进行充实和细化。
本指导原则是供注册申请人和技术审评人员使用的指导性文件,但不包括审评审批所涉及的行政事项,亦不作为法规强制执行,应在遵循相关法规的前提下使用本指导原则。如有能够满足相关法规要求的其他方法,也可以采用,但是需要提供详细的研究资料和验证资料。
本指导原则是在现行法规和标准体系以及当前认知水平下制定,随着法规和标准的不断完善,以及科学技术的不断发展,相关内容也将适时进行调整。
一、适用范围
本指导原则适用于与正畸丝等配套,供牙齿正畸治疗用的正畸托槽。
目前临床用于牙齿正畸治疗的器械分二类:一类是由患者自行佩戴和拆卸的活动矫治器,另一类是由专业正畸医生通过临床安装的固定矫治器。本指导原则适用于固定矫治器中的正畸托槽。定制式托槽不在本原则中描述。
二、注册审查要点
(一)监管信息
1.产品名称要求
正畸托槽产品的命名应采用通用名称,医疗器械通用名称由一个核心词和一般不超过三个特征词组成。特征词可以为使用方式、技术类别、材料或结构等描述性词语,举例如下:
1.1正畸托槽。
1.2舌侧正畸托槽(使用方式)。
1.3直丝弓正畸托槽(技术类别)。
1.4陶瓷正畸托槽(材料)。
1.5自锁式正畸托槽(结构)。
2.分类编码
根据《医疗器械分类目录》及有关的分类界定文件,产品属于与正畸丝等配套,供牙齿正畸治疗用的正畸托槽。管理类别为Ⅱ类,分类编码为17-07-01。
3.注册单元划分的原则和实例
不同技术原理、结构组成的产品应划分为不同的注册单元,如陶瓷托槽、不锈钢托槽应作为两个注册单元;舌侧正畸托槽与唇侧正畸托槽应作为两个注册单元;自锁式正畸托槽如与其他托槽具有相同组成,可作为同一注册单元。
(二)综述材料
1.产品的结构及组成
正畸托槽,通常可由正畸槽沟(又称弓丝槽)、结扎翼、粘接用底板、牵引钩(仅限带钩的正畸托槽)、活动锁片/锁盖/锁夹(仅限自锁式正畸托槽结构)和粘接剂(仅限于粘接剂预置托槽)组成。
2.器械及操作原理描述
2.1正畸托槽产品的外形结构图列举如下,产品技术要求中的示意图建议采用产品工程图:
2.1.1方丝弓正畸托槽


2.2正畸托槽的结构说明:

2.3产品材料
正畸托槽可采用不锈钢、镍钛合金、陶瓷等满足生物安全性能要求的医疗器械适用材料。
2.4产品工作原理/作用机理
正畸托槽通常设计成有正畸槽沟、结扎翼和粘接底板结构形状,在正畸托槽粘接底板表面涂上粘接剂后,粘贴在经过预处理的牙面指定位置。若有必要,可用不锈钢结扎丝或者橡皮结扎圈,通过结扎翼把正畸丝固定在正畸托槽的正畸槽沟内,持续将正畸丝释放的回复力传递给牙齿,从而实现控制牙齿的移动,达到牙齿畸形矫正的作用。企业还应根据自身产品的特性,增加作用机理的描述。
3.产品的适用范围/预期用途
适用范围:适用于口腔正畸治疗。
4.产品的不良事件历史记录
根据目前收集到的正畸托槽医疗器械不良事件,常见正畸托槽在临床中出现的共同问题主要有以下几点:表面太粗糙或有锋棱、锐边,变色锈蚀,焊接处脱焊等。
(三)非临床资料
1.产品的风险管理资料
1.1风险分析方法
1.1.1在对风险的判定及分析中,要考虑合理的可预见的情况,它们包括:正常使用条件下和非正常使用条件下。
1.1.2风险判定及分析应包括:对于患者的危害、对于操作者的危害和对于环境的危害。
1.1.3风险形成的初始原因应包括:人为因素(包括不合理的操作)、产品结构的危害、原材料危害、综合危害和环境条件。
1.1.4风险判定及分析考虑的问题包括:构成正畸托槽产品全部原材料生物学危害;产品质量是否会导致使用中出现不正常结果;操作信息,包括警示性语言、注意事项以及使用方法的准确性;重复使用可能存在的危害等。
1.2风险分析清单
正畸托槽产品的风险管理报告应符合YY/T 0316《医疗器械 风险管理对医疗器械的应用》的有关要求,审查要点包括:
1.2.1产品定性定量分析是否准确。
1.2.2危害分析是否全面。
1.2.3风险可接收准则,降低风险的措施及采取措施后风险的可接受程度,是否有新的风险产生。
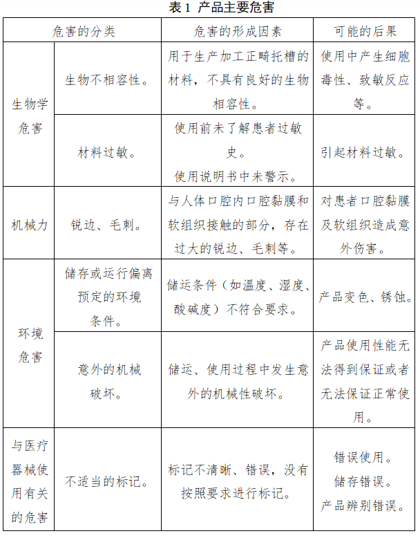
根据《医疗器械 风险管理对医疗器械的应用》附录D用于医疗器械的风险概念YY/T 0316对该产品已知或可预见的风险进行判定,生产企业还应根据自身产品特点确定其他危害。针对产品的各项风险,生产企业应采取应对措施,确保风险降到可接受的程度。
主要危害例举如下:


2.产品技术要求应包括的主要性能指标
参照《医疗器械产品技术要求编写指导原则》的规定编写产品技术要求。
本条款给出需要考虑的产品基本技术性能指标,生产企业可参考相应的国家标准、行业标准,根据生产企业自身产品的技术特点制定相应的要求。涉及材料内容的应说明选用材料满足的国家标准或行业标准。有害元素、金属内部质量、金属正畸托槽所用材料的化学成分含量等以产品技术要求附录体现。
常见的通用技术指标包括但不限于以下内容:
2.1外观
2.2尺寸
正畸托槽厚度、槽沟(孔)深度、槽沟(孔)宽度、槽沟(孔)长度、每个辅工槽(孔)的尺寸、转矩角、轴倾角、补偿角。
2.3金属表面粗糙度
2.4耐腐蚀性
3.同一注册单元内检验代表产品确定原则和实例
3.1典型产品应是同一注册单元内能够代表本单元内其他产品安全性和有效性的产品。
3.2应考虑功能最齐全、结构最复杂、风险最高的产品。
3.3如其他产品的主要性能与被检产品不一致,则该产品也应作为典型产品进行检验。
实例:基体与网底采用分体焊接结构的正畸托槽与需联合使用釉质表面粘合剂的托槽至少应进行焊接强度/粘接强度差异性检测;自锁式正畸托槽功能最齐全、结构最复杂、风险最高。
4.研究资料
4.1产品性能研究
在开展产品性能研究时,应当提供产品性能研究资料以及产品技术要求的研究和编写说明,应至少对所申报产品的代表性样件进行功能性、安全性指标研究。此外,还应提交与质量控制相关的其他指标的确定依据,所采用的标准或方法、采用的原因及理论基础。
如适用,产品研究资料应包含为保证正畸托槽的安全有效而设定的相关特性,如:带活动锁盖的自锁式正畸托槽,其锁盖、锁片、锁夹等的可靠性和疲劳性能(如脱落、变形)等内容。
4.2生物相容性评价研究
应参照GB/T 16886系列标准《医疗器械生物学评价》、YY/T 0268《牙科学 口腔医疗器械生物学评价 第1单元:评价与试验》等适用标准对成品中与患者或者使用者直接或间接接触的材料的生物安全性进行评价。评价资料应包括:生物相容性评价的依据和方法、所用材料的描述及与人体接触的性质、实施或豁免生物学试验的理由和论证、对于现有数据或试验结果的评价。评价的试验项目应包括:细胞毒性、迟发型超敏反应、刺激或皮内反应、亚慢性(亚急性)全身毒性、遗传毒性。
4.3灭菌/消毒工艺研究
正畸托槽一般采用非无菌交付,由终端用户灭菌/消毒。
制造商应向医疗机构提供经过确认的灭菌/消毒方式,若该灭菌/消毒方式为行业内通用,那么制造商应提交灭菌/消毒过程对产品性能影响的相关验证资料;若该灭菌/消毒方式行业内不通用,那么制造商除提交过程对产品性能影响的相关验证资料外,还应当对灭菌/消毒效果进行确认,并提交相关资料。
4.4产品有效期和包装研究
正畸托槽为无源器械,非重复使用产品。
产品的包装应能保证在宣称的有效期内以及运输储运条件下,保持完整。
4.5其他资料
证明产品安全性、有效期的其他研究资料。
5.其他资料
对于列入《免于进行临床评价医疗器械目录》(以下简称《目录》)的正畸托槽产品,应按照《列入免于临床评价医疗器械目录产品对比说明技术指导原则》提交如下资料:
(1)提交申报产品相关信息与《目录》所述内容的对比资料;
(2)提交申报产品与《目录》中已获准境内注册医疗器械的对比说明和相应支持性资料。若经对比,申报产品与对比产品存在差异,还应提交差异部分对安全有效性影响的分析研究资料。二者的差异不应引起不同的安全有效性问题,即申报产品未出现对比产品不存在的且可能引发重大风险和/或引起显著影响有效性的问题。
提交的上述资料应能证明申报产品与《目录》所述的产品具有基本等同性。若无法证明申报产品与《目录》所述的产品具有基本等同性,则应开展临床评价。
(四)临床评价资料
该产品列入《免于临床评价医疗器械目录》,申请人无需提交临床评价资料。
(五)产品说明书和标签样稿
产品说明书和标签应符合YY/T 0915《牙科学 正畸用托槽和颊面管》的相关要求。
说明书中应对风险分析后剩余风险控制所采取的有关告知性、警告性内容进行充分的表达。
说明书中应有推荐的产品清洗、灭菌/消毒方法(该方法应经过相应的验证)。
说明书不得有以下内容:
1.含有“最高技术”、“最先进”等绝对化的语言;
2.与其他企业产品的功效和安全性能相比的语言;
3.含有“保险公司保险”等承诺性的语言;
4.利用任何单位或个人名义、形象作证明或者推荐;
5.法律、法规规定禁止的其他内容。
(六)质量管理体系文件
应至少提交产品描述信息、一般生产信息,包括但不局限于以下内容:
1.生产工艺及控制
提交产品的生产工艺管理控制文件,详细说明产品的生产工艺和步骤,列出工艺图表。提交产品生产工艺确定的依据、生产过程中需要进行控制和测试的环节及相关证明性资料。明确关键工序和特殊工序的控制参数,并阐明其对产品物理性能、化学性能、生物性能的影响。对生产工艺的可控性、稳定性应进行确认。
明确生产过程中各种加工助剂的使用情况及对杂质(如残留单体、小分子残留物等)的控制情况,明确其毒理学信息,提供支持性证据,并进行安全性评估。
2.生产场地
若产品有多个研制、生产场地,应当概述每个研制、生产场地的实际情况。



















18576401396 





