猴痘病毒核酸检测试剂注册审查指导原则
本指导原则旨在指导注册申请人对猴痘病毒核酸检测试剂注册申报资料的准备及撰写,同时也为技术审评部门提供参考。
本指导原则是对猴痘病毒核酸检测试剂的一般要求,申请人应依据产品的具体特性确定其中内容是否适用。若不适用,需具体阐述理由及相应的科学依据,并依据产品的具体特性对注册申报资料的内容进行充实和细化。
本指导原则是供注册申请人和技术审评人员使用的指导性文件,但不包括审评审批所涉及的行政事项,亦不作为法规强制执行,应在遵循相关法规的前提下使用本指导原则。如果有能够满足相关法规要求的其他方法,也可以采用,但是需要提供详细的研究资料和验证资料。
本指导原则是在现行法规和标准体系以及当前认知水平下制定,随着法规和标准的不断完善,以及科学技术的不断发展,相关内容也将适时进行调整。
一、适用范围
本指导原则适用于采用实时荧光PCR法,对皮肤病变样本(包括皮疹表面和/或渗出物的拭子;痘疱液;痘痂或痘疱皮肤黏膜样本等)、咽拭子、血液等样本中的猴痘病毒核酸进行体外定性检测的试剂。
对于采用其他方法学的猴痘病毒核酸检测试剂,可能部分要求不完全适用或本文所述内容不够全面,申请人应参照本指导原则,根据产品特性对适用部分进行评价,并补充其他的评价资料。
本指导原则适用于猴痘病毒核酸检测试剂注册申请和变更注册申请的情形。本指导原则针对猴痘病毒核酸检测试剂注册申报资料中的部分内容进行撰写,其他未尽事宜应当符合《关于公布体外诊断试剂注册申报资料要求和批准证明文件格式的公告》等相关法规要求,同时建议参考《定性检测试剂分析性能评估注册审查指导原则》等适用的技术文件要求。
二、注册审查要点
(一)监管信息
1.产品名称及分类编码
产品名称应符合《体外诊断试剂注册与备案管理办法》及相关法规的要求,如猴痘病毒核酸检测试剂盒(荧光PCR法)。根据《体外诊断试剂分类规则》,该产品按照第三类体外诊断试剂管理,分类编码为6840。
2.其他信息还包括产品列表、关联文件、申报前与监管机构的联系情况和沟通记录以及符合性声明等文件。
(二)综述资料
综述资料主要包括概述、产品描述、预期用途、申报产品上市历史及其他需说明的内容。应详细说明产品所采用的技术原理及检测流程。提供不同适用机型的检测通量,即一次检测最多可检测的样本数。提供核酸提取(手工和自动提取方式应分别明确)和PCR扩增的时间,以及检测全过程所需的时间。不同检测流程,分别提供最少和最多检测样本量下的检测时间。与已上市同类产品进行比较,比较内容包括样本类型,检测原理,检测靶基因,组成成分,内标,对照品,判读规则,分析性能和临床性能等。
预期用途中明确产品检测的靶基因,需选择保守性和特异性相对较高的基因,同时还应考虑基因的扩增效率。检测基因的选择应提供相关指南或文献,并分析所检测基因的灵敏度和特异性是否符合临床需求。
(三)非临床资料
1.分析性能研究
注册申请人应采用在符合质量管理体系的环境下生产的试剂盒进行所有分析性能研究,提交具体试验方案、试验数据、统计分析等详细资料。
分析性能评估所用样本的基本信息均需明确,例如样本来源、样本类型、采集和处理方式、稀释方式、定值过程及数据等。研究中采用的猴痘病毒阳性样本,应采用科学合理的方法确定其阴阳性和浓度水平,提交具体的试验资料。分析性能评估用样本一般应为真实样本,包括临床样本和病毒培养物,可采用境内外样本进行研究。如涉及稀释后检测,应采用与适用样本类型一致的阴性基质。不可采用质粒等进行分析性能评估。精密度、检出限和包容性研究中所用样本应相互独立。
1.1样本稳定性
对采集后各阶段的样本进行稳定性研究,包括不同保存液、裂解液,不同灭活方式处理后的样本,研究内容包括冷藏保存时间,冷冻保存时间,冻融次数等。
建议对每种样本类型均进行稳定性研究,研究样本应至少包含阴性样本、弱阳性样本和中/强阳性样本。
如核酸提取液不立即进行检测,还需对核酸提取液的保存条件和稳定性进行研究。
1.2适用的样本类型
列明产品适用的样本类型,对皮肤病变样本(包括皮疹表面和/或渗出物的拭子;痘疱液;痘痂或痘疱皮肤黏膜样本等)、咽拭子、血液等应分别进行分析性能评估。
1.3企业参考品验证(如适用)
根据主要原材料研究资料中的企业参考品设置情况,采用三批产品对企业参考品进行检验并提供详细的试验数据。
1.4准确度
可采用方法学比对或参考品(盘)检测的方法进行研究。
1.5精密度
应对精密度指标,如标准差或变异系数等的评价标准做出合理要求。应考虑运行、时间、操作者、仪器、试剂批次和地点等影响精密度的条件,设计合理的精密度试验方案进行评价。精密度评价试验应包含核酸提取步骤。设定合理的精密度评价周期,例如为期至少20天的检测。对检测数据进行统计分析,获得重复性、中间精密度、再现性结果。
应采用临床样本或病毒培养物进行精密度评价,并至少包含3个水平:阴性样本、临界阳性样本、中/强阳性样本,并根据产品特性设定适当的精密度要求,例如:
阴性样本:不含待测物,阴性符合率应为100%(n≥20)。
临界阳性样本:待测物浓度略高于试剂盒的检出限,阳性检出率应≥95%(n≥20)。
中/强阳性样本:待测物浓度呈中度到强阳性,阳性检出率为100%且Ct值的CV≤5%(n≥20)。
1.6包容性
1.6.1采用生物信息学方法对产品检测的包容性进行研究,研究应覆盖权威数据库中已公布的猴痘病毒核酸序列。
1.6.2验证具有时间和区域特征性的至少10个不同来源的阳性样本,包含分支 I、分支 II及分支 II的重点亚分支和其他重点分支(如有)。如分支I不可获得,可采用假病毒进行研究。研究应包括检出限和重复性的验证。
1.7检出限
1.7.1检出限的确定
建议将不同来源的至少3个样本系列稀释于与适用样本一致的基质中,进行检出限的确定。每个浓度梯度重复检测,记录不同浓度检出的结果,采用适当的模型(如Probit分析)和分析方法,将具有95%阳性检出率的最低浓度水平作为确定的检出限。申请人可采用数字PCR、标准曲线等方法进行毒株核酸浓度的确认,以copies/mL作为毒株浓度的表示方式。此外还可采用半数组织感染量测定法(TCID50)的方法进行毒株浓度确认,以TCID50/mL作为毒株浓度的表示方式。如有计量学溯源的标准物质,建议采用标准物质建立校准曲线的方法确定研究样本的国际单位浓度。
1.7.2检出限的验证
选择另外3例不同来源的猴痘病毒样本在检出限浓度水平进行验证,应达到95%阳性检出率。
如检测试剂包括多个可单独报告的检测靶标,应分别进行LOD研究。
1.8分析特异性
1.8.1交叉反应
生物信息学分析:采用生物信息学分析方法进行研究,应当包括人基因组和其他近缘病毒、引起出疹症状等的其他病原体、适用样本中可能存在的其他病原体。
样本验证:交叉反应研究样品除特殊说明外,应采用灭活的临床样本或添加了灭活病原体培养物的阴性临床样本,样本基质应与预期检测样本类型一致,交叉反应研究用样本主要考虑以下几方面:
1.8.1.1其他近缘病毒:天花病毒(假病毒)、痘苗病毒、牛痘病毒、鼠痘病毒、传染性软疣病毒、特纳河痘病毒(假病毒)、亚巴猴病毒(假病毒)等。
1.8.1.2引起出疹症状等的其他病原体:水痘-带状疱疹病毒、风疹病毒、单纯疱疹病毒-1/-2、人类疱疹病毒 6型、人类疱疹病毒 7型、人类疱疹病毒8型、麻疹病毒、肠道病毒、梅毒螺旋体、登革病毒、人乳头瘤病毒等。
1.8.1.3适用样本中可能存在的其他细菌/真菌等:金黄色葡萄球菌、化脓性链球菌、白色念珠菌、粪肠球菌、丙酸杆菌、类白喉杆菌、铜绿假单胞菌、棒状杆菌、大肠杆菌、生殖支原体、沙眼衣原体等。
1.8.1.4高浓度人类基因组DNA。
注:病毒培养液的浓度单位可采用TCID50或PFU/mL,细菌培养物浓度单位可采用CFU/mL。建议在病毒和细菌感染的医学相关水平进行交叉反应的验证。通常,细菌感染的水平为106 CFU/mL或更高,病毒为105 PFU/mL或更高。也可采用其他合理方法定值的浓度,例如核酸浓度107 copies/mL,如病原体样本或培养物不能符合上述要求,申请人应详细说明理由。对于某些难以培养或因为生物安全性无法培养的病原体,可采用病原体核酸样本进行交叉验证。应提供用于交叉反应验证的病原体核酸的来源、组成和浓度等信息,浓度可采用copies/mL单位表示。
申请人应提供所有用于交叉反应验证的病毒和细菌的来源、种属/型别信息和浓度确认等试验资料。
1.8.2干扰试验
1.8.2.1内源/外源物质干扰
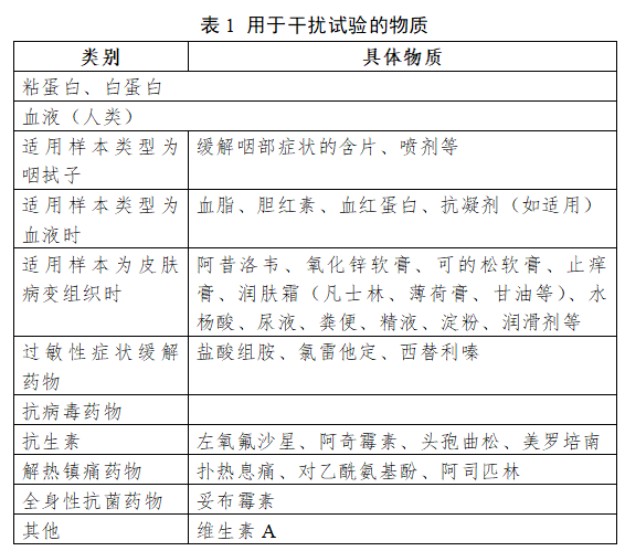
应根据所采集样本类型,针对可能存在的内源/外源物质干扰情况进行验证,验证推荐物质见表1。建议申请人在每种干扰物质的潜在最大浓度条件(“最差条件”)下进行试验,检测包含临界阳性水平在内的猴痘病毒样本。对结果进行合理的统计分析,对比添加干扰物质前后的 Ct 值差异。检测的潜在干扰物包括样本中的原有物质及在样本采集和处理期间引入的物质。

1.8.2.2病原体干扰
申请人应结合产品适用的样本类型,充分考虑临床上容易与猴痘病毒合并感染的病原体及“1.8.1”部分经生物信息学分析显示存在较高同源性的病原体,在高浓度的情况下对低浓度(例如检出限浓度)猴痘病毒核酸检测的影响,进行易合并感染病原体的干扰研究。申请人也可结合临床应用风险(如发病率),对较高同源性的病原体对检测试剂可能存在的干扰进行分析。
1.9核酸提取/纯化性能
对配合使用的所有核酸提取试剂进行提取核酸纯度、浓度、提取效率的研究,并与质量较好的核酸提取试剂进行平行比对。若产品适用两种或以上核酸提取试剂,则每一种核酸提取试剂均需配合检测试剂至少进行抗干扰、再现性和检出限的验证,如果配套核酸提取试剂提取原理存在差异,还需额外进行检出限的建立。
1.10反应体系
1.10.1样本采集和处理
根据适用样本类型,进行样本采集研究。提供样本采集器具材质和保存液等的详细研究资料,明确保存液或裂解液等的主要组成成分、使用量的要求等。配套采样拭子研究资料应包含拭子材质选择和拭子洗脱效果研究。配套的不同保存液或裂解液需验证检出限和重复性。
提供样本灭活、处理方式、处理过程的研究。
1.10.2核酸提取和反应体系
研究确定最佳核酸提取和反应体系,包括核酸提取用的样本体积、洗脱体积和PCR加样体积、各种酶浓度、引物/探针浓度、dNTP浓度、阳离子浓度及反应各阶段温度、时间、循环数等。建议在保证核酸提取质量的情况下尽量扩大总反应体系和加样量,以提高检测灵敏度。
提交不同适用机型基线和阈值循环数的确定资料。
不同适用机型的反应条件如果有差异应分别详述,并提交验证资料。
2.稳定性研究
申报试剂的稳定性主要包括实时稳定性(有效期)、开瓶稳定性、运输稳定性、机载稳定性(如适用)及冻融次数限制等研究,申请人可根据实际需要选择合理的稳定性研究方案。稳定性研究资料应包括具体的实施方案、详细的研究数据以及统计分析结论。对于实时稳定性研究,应提供至少三批产品在实际储存条件下保存至成品有效期后的研究资料。对于开瓶稳定性研究应模拟真实使用情形,包括开瓶稳定性的开瓶频次和开瓶时间等。
3.阳性判断值研究
阳性判断值一般为申报产品检测病毒核酸阳性的Ct值。阳性判断值研究用样本来源应具有多样性和代表性,考虑不同时间、地域、不同的感染阶段和生理状态等因素,尽量纳入较多弱阳性的样本,阴性样本应包含易交叉病原体高浓度样本。在条件允许的情况下,建议覆盖目前的流行株进行阳性判断值研究。如判定值存在灰区,应提供灰区的确认资料。
如果产品适用不同样本类型,需要对各样本类型进行阳性判断值的验证。
提交阳性判断值研究所用样本的背景信息列表,至少包括性别、年龄、临床诊断信息、样本来源机构、检测结果等信息。
提供内标检测结果范围的确定方法和研究资料。
4. 其他资料
4.1主要原材料研究资料
该类产品的主要原材料包括引物、探针、酶、dNTP、核酸分离/纯化组分(如有)、质控品、企业参考品等。应提供主要原材料的选择与来源、制备过程、质量控制标准等相关研究资料、质控品的定值试验资料等。如主要原材料为企业自制,应提供其详细制备过程;如主要原材料源于外购,应提供资料包括:选择该原材料的依据及对比筛选试验资料、生产商提供的质量标准、出厂检验报告,以及该原材料到货后的质量检验资料。生产商应固定,不得随意更换。
4.1.1引物和探针:应详述引物和探针的设计原则,提供引物、探针核酸序列、靶序列的基因位点及两者的对应情况。建议每种检测靶标设计两套或多套引物、探针以供筛选,通过序列比对和功能性试验等方式,对病毒进行包容性和特异性(如交叉反应)的评价,其中序列比对包括与已公布猴痘病毒序列的比对,及与易产生交叉反应的其他病原体的序列比对;功能性试验包括对不同来源、不同滴度的猴痘病毒核酸阳性样本,和不同的近缘病原体的检测。通过筛选确定最佳的引物和探针组合。引物、探针的质量标准应至少包括序列准确性、纯度、浓度及功能性试验等。
4.1.2脱氧三磷酸核苷(dNTP):包括dATP、dGTP、dCTP、dTTP、dUTP,应提供对其纯度、浓度、功能性等的详细验证资料。
4.1.3酶:需要的酶主要包括DNA聚合酶、尿嘧啶DNA糖基化酶等,应分别对酶活性、功能性等进行评价和验证。
4.1.4对照品
试剂盒一般包含阴性对照品和阳性对照品。阳性对照品应包含试剂盒检测的靶序列,可采用假病毒或质粒制备。对照品需参与样本处理、核酸的平行提取和检测的全过程,以对整个提取和PCR扩增过程、试剂/设备、交叉污染等环节进行合理质量控制。提交试剂盒对照品有关原料选择、制备、定值过程、浓度范围等试验资料,应对对照品的检测结果Ct值范围做出明确的要求。
4.1.5内标
内标,又称内对照,可对管内抑制导致的假阴性结果进行质量控制,应与靶核酸一同提取及扩增。申请人需对内标的引物、探针设计和相关反应体系的浓度做精确验证,既要保证内标荧光通道呈明显的阳性曲线又要尽量降低对靶基因检测造成的抑制。明确内标的检测结果Ct值范围。建议科学设置内标,对待测样本的取样质量、试剂的反应体系进行监控。
4.1.6企业参考品
该类产品的企业参考品一般包括阳性参考品、阴性参考品、检出限参考品和精密度参考品。应根据产品性能验证的实际需要设置企业参考品。
应提交企业参考品的原料来源、选择、制备、阴阳性及浓度确认方法或试剂等相关验证资料。企业参考品应采用灭活临床样本,或者使用病毒培养物加入阴性基质。企业参考品的设置建议如下:
阳性参考品:应着重考虑不同来源的病毒样本和浓度要求,应至少选取不同来源的5个病毒样本。
阴性参考品:主要涉及对交叉反应的验证情况,建议包括水痘-带状疱疹病毒、风疹病毒、单纯疱疹病毒、人类疱疹病毒、天花病毒(假病毒)、痘苗病毒、牛痘病毒、化脓性链球菌、白色念珠菌等。
检出限参考品:可采用95%阳性检出水平或略高于检出限的水平,如100%阳性检出水平。
精密度参考品:建议包括高、低两个浓度的样本,其中一个浓度应为检出限附近的浓度。
4.2生产工艺研究资料
介绍产品主要生产工艺,可用流程图结合文字的方式表述。提交主要生产工艺的确定及优化研究资料。
(四)临床评价资料
临床试验的开展、方案的制定以及报告的撰写等均应符合相关法规及《体外诊断试剂临床试验技术指导原则》的要求,如相关法规、文件有更新,临床试验应符合更新后的要求。
1.临床试验机构
建议申请人在相关流行病学多发区域选择临床试验机构,应是经备案的医疗器械临床试验机构(包括各级疾病预防控制中心)。临床试验机构数量应不少于3家,且具有分子生物学方法检测的优势,实验操作人员应有足够的时间熟悉检测系统的各环节(仪器、试剂、质控及操作程序等),熟悉评价方案。在整个实验中,试验体外诊断试剂和对比方法均应处于有效的质量控制下,最大限度保证试验数据的准确性及可重复性。
2.临床试验设计
2.1 与对比方法/试剂的比较研究
2.1.1申请人可采用核酸序列测定方法作为参比方法,验证试验体外诊断试剂检测结果与核酸序列测定(测序)结果之间的一致性。临床研究中应对选用的测序方法做详细介绍,并对委托测序服务的机构(如涉及)资质和选择依据作简要说明或提供相关资料。
同时申请人应进行部分与病毒分离培养鉴定进行比对的临床试验。
2.1.2 如有已上市同类产品,临床试验可选择已上市的同类产品作为对比试剂,对比试剂的选择应考虑样本类型、产品性能等方面应与试验体外诊断试剂具有良好的可比性。
2.2 与临床参考标准的比较研究
除上述比对试验外,还应考虑试验体外诊断试剂与临床参考标准进行对比。临床参考标准即按照国家卫生健康委员会发布的《猴痘诊疗指南》及《猴痘防控方案》等文件进行病例诊断的方法。
3.临床试验入组人群
临床试验的入组人群应为产品的预期适用人群,该产品的适用人群为猴痘的疑似病例,申请人在进行临床试验时应依据国家卫生健康委员会发布的《猴痘诊疗指南》中对“疑似病例”的定义,按照该定义入组病例进行临床研究。同时还应入组部分需要进行鉴别诊断的其它发热出疹性疾病,如水痘、带状疱疹、单纯疱疹、登革热等进行特异性的评价。如试验体外诊断试剂包括血液样本类型,应注意针对该样本类型,入组人群应为急性期发病7日内的病例。
4.临床试验样本类型
临床样本的采集建议按照《猴痘病毒实验室检测技术指南》进行。
如申报产品适用于不同的样本类型,如皮肤病变样本(包括皮疹表面和/或渗出物的拭子;痘疱液;痘痂或痘疱皮肤黏膜样本等)、咽拭子、血液样本,应在临床试验中分别进行临床评价。样本类型的选择,应参考国家卫生健康委员会发布的《猴痘诊疗指南》及《猴痘病毒实验室检测技术指南》等文件的相关要求。
5.临床试验样本量
与对比方法/试剂比较研究的临床试验样本量应满足统计学要求,可采用适当的统计学方法进行估算。临床试验可依据试验用体外诊断试剂相对于对比方法的阴阳性符合率分别估算最低阴阳性样本例数。
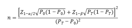
临床样本量的估算建议采用如下样本量公式计算,

公式中,n为样本量;Z1-α/2、Z1-β为显著性水平和把握度的标准正态分布的分数位,P0为评价指标的临床可接受标准,PT为试验体外诊断试剂评价指标预期值。其中,阴阳性符合率的临床可接受标准(P0)建议不低于90%。
如申报试剂包含不同样本类型,建议针对皮肤病变样本、咽拭子、血液样本分别按照上述方法进行统计学估算。应注意每种皮肤病变样本均应有一定阳性例数。
病毒分离培养应入组一定数量的阳性及阴性病例,考察试验体外诊断试剂与病毒分离培养结果的一致性,纳入的例数也应进行统计学估算,可采用抽样精度的公式进行样本量估算。
与临床参考标准的比较研究,建议参考与对比方法/试剂比较研究部分的样本量估算方法,设定合理的临床可接受标准。
6.临床试验结果的统计分析
此类产品的临床试验目的在于验证试验体外诊断试剂与已上市同类产品/对比方法及临床参考标准的一致性,统计分析一般以四格表的形式对结果进行总结,并据此计算试验体外诊断试剂与对比方法的阳性/阴性符合率、临床灵敏度/临床特异度及其95%置信区间。应将试验体外诊断试剂与对比方法检测结果一致性、试验体外诊断试剂检测结果与临床参考标准的一致性、试验体外诊断试剂检测结果与病毒分离培养鉴定结果的一致性分别进行统计分析,以评价产品临床性能。
临床试验建议对入组人群的人口学进行分析,包括年龄、性别、临床诊断背景等。临床试验中包含不同样本类型的,应在总体统计分析的基础上,每个样本类型分别进行统计分析。应注意,与临床参考标准的统计分析中,一个病例仅可纳入一例样本。
临床试验中所有不一致结果均应结合患者的流行病学背景、临床症状、疾病转归等信息进行充分的分析。
7.境外临床试验数据的认可
境外临床试验数据应符合《接受医疗器械境外临床试验数据技术指导原则》和《使用体外诊断试剂境外临床试验数据的注册审查指导原则》的相关要求。提交完整的临床试验方案、报告和伦理审查意见,以及该数据适用于中国患者人群的论证资料、境内外临床试验质量管理差异的对比资料和临床试验质量管理差异对于临床试验结果影响的论证资料。
注册申请人应根据上述临床试验技术审评要求,论证境外临床试验数据的充分性。
8.临床证据的形式要求
申请人应按照《体外诊断试剂注册与备案管理办法》《关于公布体外诊断试剂注册申报资料要求和批准证明文件格式的公告》等法规文件要求提交各机构伦理审查意见、临床试验方案、临床试验小结、临床试验报告以及临床试验数据库。
临床试验数据表作为临床试验报告的附件提交。数据表中应包括检测病例的编号、年龄、性别、样本类型、临床诊断结果、发病时间、采样时间、试验体外诊断试剂检测结果(含各基因的Ct值)、对比方法的检测结果(如各基因的Ct值)等。临床应用的数据集中每一病例编号应能够溯源。
关于测序试验,申请人应提供关于测序部分的详细试验资料,包括测序方法的建立及验证资料,需由临床试验单位签章确认。
(五)产品说明书和标签样稿
产品说明书格式应满足《体外诊断试剂说明书编写指导原则》的要求。产品说明书中技术内容应与注册申报资料中的相关研究结果保持一致,如某些内容引用自参考文献,应以规范格式进行标注,并单独列明文献的相关信息。猴痘病毒核酸检测试剂说明书编写应重点关注以下内容。
1.【预期用途】
本试剂盒用于体外定性检测猴痘疑似病例、其他需要进行猴痘病毒感染诊断或鉴别诊断者的xx样本中猴痘病毒核酸。
有关“疑似病例”等人群的定义参照《猴痘诊疗指南》及《猴痘防控方案》等文件执行。
该产品在使用上应当遵守《猴痘诊疗指南》及《猴痘防控方案》等文件的相关要求。
开展猴痘病毒核酸检测,应符合《猴痘病毒实验室检测技术指南》等的要求,做好生物安全工作。
本试剂盒检测结果仅供临床参考,不得作为临床诊断的唯一标准。建议结合患者临床表现和其他实验室检测对病情进行综合分析。
2.【检验原理】
简述产品的核酸提取和扩增原理,检测能够覆盖的目标基因序列特征。明确内标基因名称及其作用。如采用了防污染措施,进行简要描述。
3.【主要组成成分】
明确试剂盒中各组分及具体成分。明确需要但未提供的材料,例如核酸提取试剂,病毒保存液等的产品名称,注册人(备案人),货号及注册证号、备案号等信息。
4.【样本要求】
需详细描述样本采集和处理方式,包括采样步骤,适用的拭子材质(如适用),保存液及使用体积、适用的抗凝剂类型(如适用),灭活方式等。描述样本及核酸提取液的保存稳定性。
5.【检验方法】
明确核酸提取用的样本体积、洗脱体积和PCR加样体积,阴、阳性对照品与待测样本同步进行核酸提取操作。明确各适用机型的反应参数设置。明确对照品和内标的检测结果Ct值范围,作为实验有效性的标准。
6.【检验结果的解释】
通过扩增曲线和Ct值进行结果阴阳性的判断,列明结果阴性、阳性、复测、无效等所有情形。
7.【检验方法的局限性】
7.1本试剂盒的检测结果仅供临床参考,对患者的临床诊治应结合其症状/体征、病史、其他实验室检查及治疗反应等情况综合考虑。
7.2有关假阳性结果的可能性分析
7.2.1如果样本在运输、处理过程中发生交叉污染,则可能导致假阳性结果;
7.2.2实验环境有PCR产物等气溶胶污染,则可能导致假阳性结果;
7.2.3实验过程中使用的耗材、设备等受污染,则可能导致假阳性结果。
7.3有关假阴性结果的可能性分析
7.3.1不合理的样本采集、转运、储存及处理、样本中病原体含量过低均有可能导致假阴性结果;
7.3.2该病原体待测靶序列的变异或其他原因导致的序列改变可能会导致假阴性结果;
7.3.3未经验证的其他干扰或PCR抑制因子等可能会导致假阴性结果。
8.【产品性能指标】
简述以下性能指标:
8.1国家标准品(如有)和企业参考品的符合率。
8.2检出限:简要介绍评价方法、所用样本情况以及评价结果。
8.3对包容性的研究情况进行总结。包括不同(亚)分支样本的检出限和重复性性能并描述猴痘病毒生物信息学分析结果。
8.4对精密度的研究情况进行总结。
8.5分析特异性
8.5.1交叉反应:详述交叉反应验证的病原体种类,及有/无交叉反应的浓度水平。
8.5.2干扰试验:说明验证的干扰物质种类及有/无干扰反应的浓度水平。
8.6临床试验:简要介绍试验方法、受试者及样本、试验结果和结论等。
9.【注意事项】
9.1本产品仅用于体外诊断。
9.2临床实验室应严格按照《医疗机构临床基因扩增检验实验室管理办法》等有关分子生物学实验室要求。
9.3试剂保存运输及使用过程中多种因素可能导致性能变化,如保存运输不当、样本采集、样本处理及检测过程操作不规范等,请严格按照说明书操作。因拭子等样本采集过程及病毒感染过程本身的特点,可能存在采集到的样本量不足等原因带来的假阴性结果,应结合临床其他诊疗信息综合判断,必要时复测。
9.4生物安全防护相关内容
9.5避免实验室污染的措施



















18576401396 





