流行性感冒病毒抗原检测试剂注册审查指导原则(2023年修订版)
本指导原则旨在指导注册申请人对流行性感冒病毒(以下简称流感病毒)抗原检测试剂注册申报资料的准备及撰写,同时也为技术审评部门对注册申报资料的技术审评提供参考。
本指导原则是对流感病毒抗原检测试剂的一般要求,申请人应依据产品的具体特性确定其中内容是否适用,若不适用,需具体阐述理由及相应的科学依据,并依据产品的具体特性对注册申报资料的内容进行充实和细化。
本指导原则是供注册申请人和技术审评人员的指导性文件,但不包括注册审批所涉及的行政事项,亦不作为法规强制执行,如果有能够满足相关法规要求的其他方法,也可以采用,但需要提供详细的研究资料和验证资料,相关人员应在遵循相关法规的前提下使用本指导原则。
本指导原则是在现行法规和标准体系以及当前认知水平下制定,随着法规和标准的不断完善,以及科学技术的不断发展,本指导原则相关内容也将适时进行调整。
一、适用范围
本指导原则适用于采用免疫层析法、化学发光法、酶联免疫法等基于抗原抗体特异性反应原理,以特定的流感病毒抗原为检测目标,对人口咽拭子、鼻咽拭子、鼻拭子等呼吸道分泌物样本中的流感病毒进行体外定性检测的试剂。
流感病毒属正粘病毒科,是单股、负链、分节段的RNA病毒。根据核蛋白和基质蛋白不同可分为甲、乙、丙、丁(或A、B、C、D)四型。甲型流感病毒根据病毒表面的血凝素(hemagglutinin,HA)及神经氨酸酶(neuraminidase,NA)的蛋白结构和基因特异性,可分为多种亚型。目前发现的HA和NA分别有18个(H1-18)和11个(N1-11)亚型。乙型流感病毒分为Victoria系和Yamagata系。目前引起流感季节性流行的病毒是甲型流感病毒中的H1N1、H3N2亚型及乙型流感病毒中的Victoria和Yamagata系。
流感病毒抗原检测试剂可用于流感的实验室诊断,甲型流感病毒各亚型的抗原类检测试剂还可用于区分季节性流感病毒和新型甲型流感病毒。
本指导原则适用于流行性感冒病毒抗原检测试剂注册申请和变更注册申请的情形。本指导原则仅针对流行性感冒病毒抗原检测试注册申报资料中的部分内容进行撰写,其他未尽事宜应当符合《关于公布体外诊断试剂注册申报资料要求和批准证明文件格式的公告》等相关法规要求。
二、注册审查要点
(一)监管信息
1.产品名称及分类编码
产品名称应符合《体外诊断试剂注册与备案管理办法》及相关法规的要求,如甲型流感病毒抗原检测试剂盒(免疫层析法)。根据《体外诊断试剂分类规则》,该产品按照第三类体外诊断试剂管理,分类编码为6840。
2.其他信息还包括产品列表、关联文件、申报前与监管机构的联系情况和沟通记录以及符合性声明等文件。
(二)综述资料
综述资料主要包括产品概述、产品描述、预期用途、申报产品上市历史及其他需说明的内容。其中,产品描述中应详述检测原理、产品主要研究结果的总结和评价、与同类和/或前代产品的比较等。与同类和或前代产品的比较应着重从方法学、检验原理、产品主要性能等方面详细说明申报产品与目前市场上已获批同类产品之间的主要区别。
(三)非临床资料
1.产品技术要求及检验报告
1.1产品技术要求
注册申请人应当在原材料质量和生产工艺稳定的前提下,根据产品研制、前期评价等结果,依据国家标准、行业标准及有关文献资料,结合产品特性按照《医疗器械产品技术要求编写指导原则》的要求编写。该类产品作为第三类体外诊断试剂,应当以附录形式明确主要原材料以及生产工艺要求。
如有适用国家标准、行业标准,产品技术要求的相关要求应不低于相应的要求。
1.2产品检验报告
甲型、乙型流行性感冒病毒抗原检测试剂已有国家参考品,技术要求中应体现国家参考品的相关要求,并使用国家参考品对三批试剂进行检测。
2.分析性能研究
注册申请人应采用在符合质量管理体系的环境下生产的试剂盒进行所有分析性能研究,提交具体研究方法、试验方案、试验数据、统计分析等详细资料。
如申报产品适用不同的机型,需要提交在不同机型上进行性能评估的研究资料。如申报产品包含不同的包装规格,需要对各包装规格间的差异进行分析或验证。对于不同的样本类型应分别提交相应的分析性能评估资料。配套的不同保存液或裂解液至少应进行检出限、精密度、包容性、干扰研究。
分析性能评估所用样本的基本信息均需明确,例如样本来源、样本类型、采集和处理方式、稀释方式、定值过程及数据等。研究中采用的流行性感冒病毒阳性样本,应采用合理方法确定其阴阳性和滴度/浓度水平,并提交具体的试验资料。分析性能评估用样本一般应为真实样本或病毒培养物,如需稀释应采用阴性基质进行稀释。
2.1样本稳定性
应充分考虑实际使用过程中样本采集、处理、运输及保存等各个阶段的条件,对不同类型样本的稳定性分别进行评价并提交研究资料。内容包括建议的保存条件、保存液、裂解液和运输条件(如涉及)等。如样本采集后需加入保存液、裂解液等,应同时对处理后的样本进行样本稳定性的研究。建议对不同的灭活方式进行验证(如适用)。
2.2适用的样本类型
列明产品适用的样本类型。
2.3准确度
采用申报试剂与临床诊断或已上市产品,同时检测临床样本,比较检测结果之间的一致性程度,进行申报试剂的准确度评价。
样本应选择符合样本稳定性的预期人群样本,研究应纳入一定数量的阴性和阳性样本,并注意包含一定数量的阳性判断值附近的样本和干扰样本。
2.4企业参考品验证
根据主要原材料研究资料中的企业参考品设置情况,采用三批产品对企业参考品进行检验并提供详细的试验数据。
2.5精密度
应对精密度指标,如标准差或变异系数等的评价标准做出合理要求。应考虑运行、时间、操作者、仪器、试剂批次和地点等影响精密度的条件,设计合理的精密度试验方案进行评价。
设定合理的精密度评价周期,例如:为期至少20天的检测,具体方案可参考性能评价相关文件进行。
应采用临床样本或病毒培养物进行精密度评价,应至少包含3个水平:阴性样本、检出限水平样本、中/强阳性样本,并根据产品特性设定适当的精密度要求,例如:
阴性样本:待测物浓度为零浓度,阴性符合率应为100%(n≥20)。
检出限水平样本:检测检出限水平样本阳性检出率应高于95%(n≥20)。
中/强阳性样本:待测物浓度呈中度到强阳性,阳性符合率为100%,且CV≤10%(n≥20),或条带结果显色均一。
2.6检出限
2.6.1检出限的确定
将不同来源的至少3份流感病毒样本分别梯度稀释于与适用样本一致的基质中,进行检出限的确定。每个浓度梯度重复检测不少于20次,将具有95%阳性检出率的浓度水平作为检出限。
申请人应对申报产品声称可检测流感病毒的类型及其亚型分别进行检出限建立研究,甲型流感病毒应至少包括H1N1、H3N2亚型,乙型流感病毒应包括Victoria系和Yamagata系。
2.6.2检出限的验证
另外选择具有时间和区域特征性的至少3个临床样本或病毒培养物在检出限浓度水平进行验证,应达到95%阳性检出率。
检出限验证的样本型别应覆盖甲型流感病毒H1N1、H3N2、H5N1和H7N9亚型,乙型流感Yamagata系和Victoria系以及近3年内我国出现的新的流行亚型,具体可参考中国国家流感中心发布的流感监测报告。
应提供详细的病毒滴度/浓度的确定方法,同时应详细描述病毒样本的确认方法及验证结果。
2.7包容性
验证样本型别应覆盖甲型流感病毒H1N1、H3N2、H5N1和H7N9亚型,乙型流感病毒Yamagata系和Victoria系以及近3年内出现的新的流行亚型,以考察对不同流感病毒亚型的检出能力。每种亚型使用具有时间和区域特征性的不同来源的多例样本进行验证,验证内容应包括重复性、检出限等,提供样本及浓度的确认方法、试验数据。
包容性使用的样本与检出限验证使用的样本应为不同的样本。
2.8分析特异性
2.8.1交叉反应验证
用于流感病毒抗原检测试剂交叉反应验证的病原体种类主要考虑以下几方面:抗原结构的同源性、易引起相同或相似的临床症状、采样部位正常寄生或易并发的其他微生物。
建议在病毒和细菌感染的医学相关水平进行交叉反应的验证。通常,细菌感染的水平为106 cfu/ml或更高,病毒为105 pfu/ml或更高。申请人应提供所有用于交叉反应验证的病毒和细菌的来源、种属/型别和浓度确认等试验资料。
首先,应在流感病毒不同类型和亚型间进行交叉反应验证;其次,采用其他的病原微生物进行验证(见表1)。
有关交叉反应验证的信息应在产品说明书的【产品性能指标】项中有所体现。

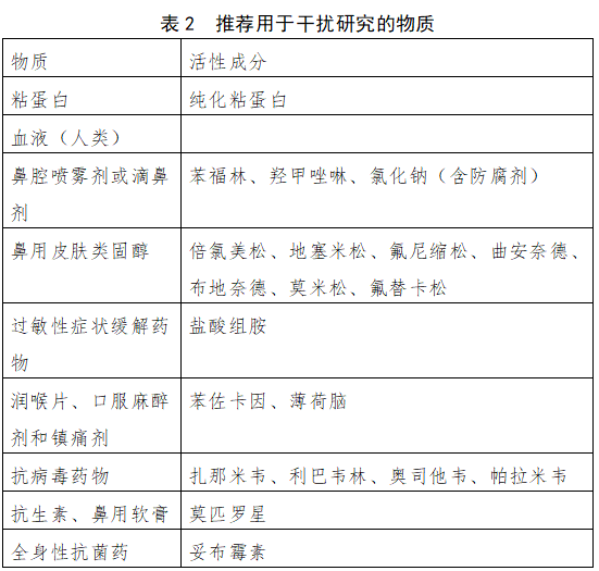
2.8.2干扰实验
应根据所采集样本类型,针对可能存在的内源性/外源性物质(见表2)干扰情况进行研究。建议申请人在每种干扰物质的潜在最大浓度(“最差条件”)下,在待测流感病毒检出限水平和阴性水平,进行干扰实验验证。申请人应采用申报产品声称可检测流感病毒的每种亚型的至少两种病毒株对呼吸道样本中物质的潜在抑制影响进行评估。

2.9高剂量钩状效应
应评估高剂量钩状效应并提交研究资料。
建议采用高浓度的待测流感病毒抗原样本进行梯度稀释后分别检测,每个梯度重复3至5次,将显色深度或检测信号值随浓度升高反而变浅或降低时的浓度,作为不出现钩状效应时的最高浓度。
2.10反应体系
2.10.1反应条件确定:注册申请人应考虑反应时间、判读时间、反应温度、洗涤液体积和洗涤次数(如涉及)等条件对产品性能的影响,通过试验确定上述条件的最佳组合。
2.10.2反应体系中样本加样方式及加样量确定:通过试验确定最佳的加样方式及加样量。如样本需采取稀释或其他必要的方法进行处理后方可用于最终检测,还应对样本稀释液及其用量、其他必要的处理方法等进行研究。
3.稳定性研究资料
稳定性研究主要包括实时稳定性、开瓶/开封稳定性、运输稳定性等,注册申请人可根据实际需要选择合理的稳定性研究方案。稳定性研究资料应包括研究方法的确定依据、具体的实施方案、详细的研究数据以及结论。对于实时稳定性研究,应提供至少三批样品在实际储存条件下保存至成品有效期后的研究资料。
4.阳性判断值研究
提交对申报试剂阴性/灰区/阳性等结果判断的阳性判断值(cut-off,CO)确定的研究资料,包括具体的试验方案、人群及受试者样本选择、评价标准、统计学分析和研究数据等。阳性判断值研究用样本来源应具有多样性和代表性,考虑不同年龄、地域、不同时间和感染阶段等因素,尽量纳入含有干扰物质或其他易引起交叉反应病原体的样本。如果产品适用不同样本类型,需要对所有样本类型进行阳性判断值的验证。
如适用,可采用受试者工作特征曲线(receiver operating characteristic curve, ROC)的分析方式来选择确定合理的阳性判断值;如结果存在灰区(equivocal zone),应明确灰区建立的基础。如采用其他方法对阳性判断值进行确认研究,应说明这种方法的合理性。
提交阳性判断值研究所用样本的背景信息列表,至少包括性别、年龄、临床诊断信息、样本来源机构、检测结果等信息。
5.其他资料
5.1主要原材料研究资料
此产品的主要原材料包括抗体、质控品(线)、参考品等。应提供主要原材料的选择与来源、制备过程、质量控制标准等相关研究资料。如主要原材料为企业自制,应提供其详细制备过程;如主要原材料源于外购,应提供资料包括:选择该原材料的依据及对比筛选试验资料、生产商提供的质量标准、出厂检验报告,以及该原材料到货后的质量检验资料,生产商应固定,不得随意更换。
5.1.1特异性抗体
特异性抗体(如抗甲型流感病毒单克隆抗体、抗乙型流感病毒单克隆抗体等)是该类产品的关键原材料。由于流感病毒包含不同类型和亚型,且不同地域、不同人群感染的毒株之间存在差异,因此在选择抗体原料时,应注重结合表位的选择,避免毒株间差异造成的假阴性,原材料研究资料中应详述该方面的考虑。
首先应详述抗体所针对的抗原表位、抗体制备所用免疫原以及确定该抗体作为主要原材料的依据,此外应提交抗体来源、制备、筛选、鉴定及质量标准(外观、蛋白浓度、纯度、分子量、效价、功能性试验等)等详细试验资料。
自制抗体,如使用天然抗原作为免疫原,应提供该天然抗原的来源;如使用重组抗原或其他人工合成抗原作为免疫原,应提供相应的核酸或者蛋白序列信息。针对抗体的制备、鉴定等过程,应提交详细的研究资料和工艺稳定性验证资料。
外购抗体,应详述抗体的名称及生物学来源,供应商名称;提交供应商选择的研究资料及供应商出具的抗体性能指标及检验报告。
建议采用企业参考品及临床真实样本进行原材料的筛选,应当提供阴阳性检测结果、色度及彩色照片。
5.1.2其他原料
除上述原材料外,产品中还包含其他原料,如胶体金、荧光微粒、磁微粒、硝酸纤维素膜、微孔板、发光底物、标记物等,均应进行选择及验证,并提交相关资料。明确供应商和质量控制标准。
5.1.3试剂盒质控品/质控线
产品应设置合理的质控品/质控线。质控品应至少包含阴性和阳性两个水平,免疫层析类产品应包含质控线。提交相关原料的来源、选择和阴、阳性确认等相关研究资料,明确供应商和质量控制标准。注册申请人应对质控品/质控线的检测结果做出明确的范围要求(试验有效性的判断)。
5.1.4企业参考品
该类产品的企业参考品一般包括阳性参考品、阴性参考品、检出限参考品和重复性参考品。应根据产品性能验证的实际需要设置企业参考品。
应提交企业参考品的原料来源、选择、制备、阴阳性及浓度/滴度确认方法或试剂等相关验证资料。企业参考品可采用临床样本,或者使用病毒培养液加入阴性基质。企业参考品的设置建议如下:
5.1.4.1阳性参考品
阳性参考品应设置不同的浓度水平,并应根据申报产品声称可检测流感病毒的类型及亚型情况分别设置,甲型流感病毒应至少包括H1N1、H3N2亚型;乙型流感病毒应包括Victoria系和Yamagata系。
5.1.4.2阴性参考品
阴性参考品应考虑检测特异性的评价,纳入正常临床样本、含除待测类型流感病毒外其他类型流感病毒阳性的样本及含有冠状病毒、肠道病毒、呼吸道合胞病毒、副流感病毒、腺病毒等其他病原体阳性的样本。
5.1.4.3检出限参考品
可设置系列稀释梯度样本,其中应包含检出限水平,应针对声称可检测流感病毒的不同类型及常见亚型分别设置。
5.1.4.4重复性参考品
建议包括高、低两个浓度的样本,其中一个浓度应为检出限附近的浓度。应针对申报产品声称可检出流感病毒的不同类型及常见亚型分别设置。
5.2生产工艺的研究资料
5.2.1产品基本反应原理介绍。
5.2.2生产工艺介绍,可用流程图方式表示,并简要说明主要生产工艺的确定依据。
5.2.3包被/标记工艺研究,注册申请人应考虑如包被/标记液量、浓度、时间、条件等指标对产品性能的影响,通过试验确定上述指标的最佳组合。
5.2.4显色系统、酶作用底物等的介绍以及最适条件研究。
(四)临床评价资料
1.临床试验机构
申请人应选择至少3家备案的医疗器械临床试验机构开展临床试验。考虑到流感病毒不同病毒株的区域性特征较强,建议申请人在国内不同区域选择临床单位,尽量使各单位的临床样本具有一定的区域代表性;临床试验机构应具有呼吸道疾患诊疗、病毒分离培养鉴定方法或分子生物学方法检测的优势。在整个实验中,试验体外诊断试剂(以下称考核试剂)和对比方法都应处于有效的质量控制下,最大限度保证试验数据的准确性及可重复性。
2.临床试验适用人群和样本类型
临床试验应按照入组标准/排除标准纳入受试者,应选择具有流感症状/体征(例如:咳嗽、鼻塞、鼻漏、咽喉疼痛、发烧、头疼或肌痛等)、流感相似症状或有密切接触史的人群作为适用人群,应尽量覆盖各个年龄段人群。对于通用型甲型、乙型流感病毒抗原检测试剂,临床试验人群应至少涵盖近3年主要流行亚型,可参考中国国家流感中心的流感监测报告。
临床试验应对考核试剂声称的各种样本类型分别进行验证,应采用临床原始样本进行临床试验,临床样本的处理和保存等应分别满足考核试剂及对比试剂说明书的相关要求。
3.临床试验对比方法
3.1对于已有同类产品上市的试剂,选择境内已批准上市、临床普遍认为质量较好的同类产品作为对比试剂,采用考核试剂与之进行对比试验研究,证明其与已上市产品等效或优于已上市产品。
3.2对于无同类产品上市的新样本类型试剂,在充分考虑样本类型差异的前提下,临床试验对比方法可选择样本类型等具有可比性的已上市同类抗原或核酸试剂。
4.临床试验最低样本量
4.1对于已有同类产品上市的试剂
对于已有同类产品上市的试剂,建议采用单组目标值法进行最低样本量的估算,通过阳性和阴性符合率分别估算阳性和阴性样本量,并详细描述各参数的确定依据。阳性和阴性符合率的临床可接受标准(P0)建议不低于90%。当评价指标P接近100%时,该样本量估算方法可能不适用,应考虑选择更加适宜的方法进行样本量估算和统计学分析,如精确概率法等。
如适用于多种样本类型,在满足总阳性和总阴性样本量分别满足统计学估算的前提下,每种样本类型的阳性和阴性样本例数,应均不少于70例。
4.2对于无同类产品上市的新样本类型试剂
可参考4.1小节样本量的估算方法, 临床可接受标准(P0)可根据实际情况设置,且应具有充分的依据。
5.统计学分析
常选择交叉四格表形式总结两种方法的结果,评价产品阳性符合率/阴性符合率、灵敏度/特异度,并计算相应的95%置信区间。不同样本类型和不同对比方法均应分别进行统计分析。对各临床试验机构的病例数、年龄分布情况进行分类汇总。
对两种试剂检测结果不一致的样本,应采用临床参考标准或临床上普遍认为质量较好的第三种同类试剂进行复核,同时结合患者的临床病情对差异原因及可能结果进行分析。
6.其他
对于已批准上市的甲型流感病毒抗原(通用型)检测试剂,如在其注册证有效期内出现了甲流病毒新亚型的暴发流行,建议申请人对甲流病毒新亚型进行临床试验,分别对来自甲型流感病毒新亚型感染、其他常见的流感病毒亚型(如当年流行的季节性甲型流感病毒)及非流感病毒感染但具有流感样症状的患者的新鲜样本进行比对试验。申请人应针对产品预期用途覆盖病毒亚型的变化提出变更注册申请,按照法规要求提交临床试验等资料。
7.境外临床试验数据的认可
境外临床试验数据应符合《接受医疗器械境外临床试验数据技术指导原则》和《使用体外诊断试剂境外临床试验数据的注册审查指导原则》的相关要求。应提交完整的临床试验方案、报告和伦理审查意见,以及该数据适用于中国患者人群的论证资料、境内外临床试验质量管理差异的对比资料和临床试验质量管理差异对于临床试验结果影响的论证资料。
申请人应根据上述临床试验技术审评要求,论证境外临床试验数据的充分性。
8.临床试验方案
临床试验实施前,研究人员应从流行病学、统计学、临床医学、检验医学等多方面考虑,设计科学合理的临床试验方案。各临床试验机构的方案设置应一致,且保证在整个临床试验过程中遵循预定的方案实施,不可随意改动。整个试验过程应在临床试验机构的实验室内并由本实验室的技术人员操作完成,申报单位的技术人员除进行必要的技术指导外,不得随意干涉实验进程,尤其是数据收集过程。
试验方案中应确定严格的病例纳入/排除标准,任何已经入选的病例再被排除出临床研究都应记录在案并明确说明原因。在试验操作过程中和判定试验结果时应采用盲法以保证试验结果的客观性。各研究单位选用的对比试剂应完全一致,以便进行合理的统计学分析。另外,考核试剂的样本类型不应超越对比试剂对样本类型的检测要求,如果选择了对比试剂适用样本类型以外的样本,则应选择其他合理方法对额外的样本类型进行验证。
9.临床试验小结和报告
根据《体外诊断试剂临床试验技术指导原则》的要求,临床试验小结和报告应该对试验的整体设计及各个关键点给予清晰、完整的阐述,应该对整个临床试验实施过程、结果分析、结论等进行条理分明的描述,并应包括必要的基础数据和统计分析方法。
(五)产品说明书和标签样稿
产品说明书格式应满足《体外诊断试剂说明书编写指导原则》的要求。产品说明书的所有内容均应与注册申请人提交的注册申报资料的相关研究结果保持一致。如某些内容引用自参考文献,则应以规范格式对此内容进行标注,并单独列明参考文献的相关信息。
产品说明书编写建议参考附件中的模板。
1.【预期用途】
1.1本产品用于体外定性检测人体口咽拭子、鼻咽拭子、鼻拭子等呼吸道分泌物样本(根据具体情况描述)中X型流感病毒抗原(根据实际情况描述)。
1.2简单介绍流感病毒的病原学特征、流行病学特征以及临床表现和现有诊断方法等。
1.3强调本试剂盒检测结果仅供临床参考,不得作为临床诊断的唯一标准。建议结合患者临床表现和其他实验室检测对病情进行综合分析。
2.【检验原理】
描述试剂盒的技术原理,可结合图示进行说明。
3.【主要组成成分】
3.1详细说明试剂盒内各组分的名称、数量、成分、浓度等信息,如含有生物源性物质,应说明其(生物学)来源、活性及其他特性;对于免疫层析法试剂应描述试剂条/卡结构组成。说明不同批号试剂盒中各组分是否可以互换。
3.2试剂盒中不包含但对该项检测必需的组分,应列出相关试剂的生产企业、产品名称、注册证号/备案号或货号等信息。
4.【储存条件及有效期】
说明试剂盒的效期稳定性、开封稳定性等,应标明具体的储存条件及效期,明确温度、湿度(如适用)要求。
5.【适用仪器】(如适用)
注明所有适用的仪器型号,并提供与仪器有关的重要信息以指导用户操作。酶标仪应明确波长要求。
6.【样本要求】
说明对样本采集、处理、保存等方面的要求,包括采样要求、采集器的要求、离心条件、运送条件、保存条件及效期、冻融要求、预处理方法等,相关内容应经过前期验证。
7.【检验方法】
7.1试验环境:检测试剂及样本的复温要求、湿度要求(如适用)等。
7.2试剂配制方法,试剂开封后使用方法等。
7.3样本稀释的方法。
7.4试验条件:操作步骤、温度、时间、仪器条件等。
7.5质量控制:操作步骤,质控结果的要求(试验有效性的判断),质控结果不符合要求的处理方式。
7.6可采用图示形式显示正确的检验操作方法、程序及注意事项等。特别注意应强调操作温度及湿度条件、读取结果的时间。
7.7特别说明检验操作过程中的注意事项。
8.【阳性判断值】
明确阳性判断值,简要描述阳性判断值确定的试验方法。
9.【检验结果的解释】
描述检测结果的判定标准或计算方法,如有灰区判定,应详细说明灰区样本的处理方法。建议可采用图示形式描述结果判读方法。
10.【检验方法的局限性】
综合产品的预期用途、临床背景、检测方法及适用范围等信息,对可能出现的局限性进行相关说明。例如:
10.1本试剂盒的检测结果仅供临床参考,对患者的临床诊治应结合其症状/体征、病史、其他实验室检查及治疗反应等情况综合考虑。
10.2有关假阳性结果的可能性分析
如果样本在运输、处理过程中发生交叉污染,则可能导致假阳性结果;
试验过程中使用的耗材、设备等受污染,则可能导致假阳性结果。
10.3有关假阴性结果的可能性分析
10.3.1不合理的样本采集、转运、储存及处理、样本中病原体含量过低均有可能导致假阴性结果;
10.3.2该病原体的突变可能会导致假阴性结果。
10.3.3对于突发的新型流感病毒,其检测的最适样本类型以及感染后的最佳采样时间(病毒滴度峰值)可能尚未确认,因此,在同一患者分次、多部位采集样本会降低假阴性结果的可能。
10.3.4未经验证的其他干扰因素,可能会导致假阴性结果(如有)。
10.4受抗原类检测试剂方法学的限制,其最低检测限(分析灵敏度)普遍较核酸类试剂低,故实验人员应对阴性结果给予更多的关注,需结合其他检测结果综合判断,建议对有疑问的阴性结果采用核酸检测或病毒分离培养鉴定方法进行复核。
10.5如果申报试剂用于甲/乙型流感病毒的检测,应对阳性实验结果做以下建议:建议进一步实验以确认甲/乙型流感病毒的亚型,并向当地公共卫生预防机构咨询协商处理。
11.【产品性能指标】
简述以下性能指标:
11.1对于甲型流感病毒抗原(通用型)检测试剂,应首先说明有关其性能指标确定的病毒亚型基础及有关新型甲型流感病毒的警示,如:以下性能指标基于甲型H1和H3亚型确认,当其他新型甲型流感病毒出现时,其相关性能指标可能有所改变。
11.2甲型流感病毒抗原(通用型)各亚型验证:用于甲型流感病毒(通用型)抗原检测试剂,应在此列出所有验证过的各亚型病毒株的信息。
11.3国家标准品和企业参考品符合情况。
11.4检出限:简要介绍评价方法、所用病毒株或样本情况以及评价结果。
11.5对包容性的研究情况进行总结。
11.6对精密度的研究情况进行总结。
11.7分析特异性
11.7.1交叉反应:详述交叉反应验证的病原体种类,及有/无交叉反应的浓度水平。
11.7.2干扰物质:说明验证的干扰物质种类及有/无干扰反应的浓度水平。
11.8钩状(HOOK)效应:对高剂量钩状效应的验证情况进行总结。
11.9临床试验:简要介绍试验方法、受试者及样本、试验结果和结论等。
12.【注意事项】
有关试验操作、样本保存及处理等注意事项。



















18576401396 





